JCPenney 2901
April 24, 2025, 3:43 pm
April 24, 2026, 7:30 pm
Edit Page
Summary
15" CRT by JCPenney, sold in their catalogs in 1974. Originally manufactured by Matsushita (Panasonic) in Japan.
Came with a beautiful atomic-era tulip stand for elevating it several inches off the floor. Also allowed for pivoting in either direction.
The design is very early solid state - there are still tube sockets being used for wire harnesses, and a large multi-section can capacitor for AC filtering. The HV tripler is a separate block from the donut-style open core flyback.
Manuals
- Sam's Photofact # 1395-1 (See gallery below for schematics)
Notes
Internally this is nearly identical to the JCPenney Model 2874 - they share the same service manual and only have slight differences internally.
The tube is a delta gun style with convergence controls mounted on a neck PCB.
Focus is semi-fixed, adjustment is possible with a wire that can be moved between a couple different positions.
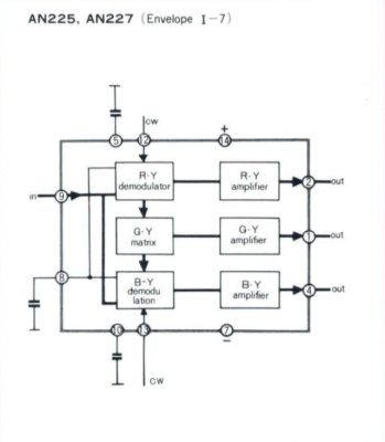
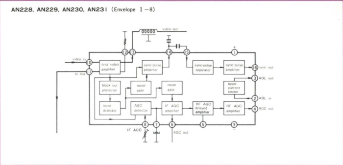
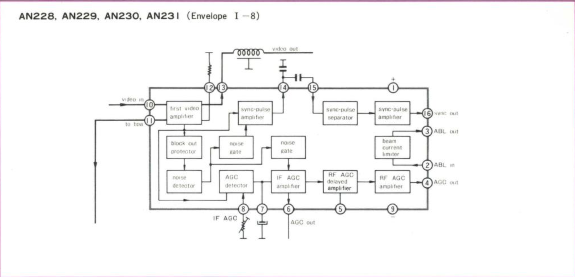
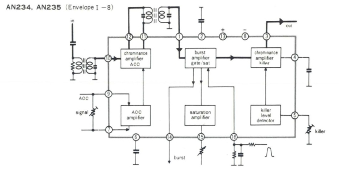
Many of the early ICs inside do not have datasheets available - I found some basic diagrams in an old Panasonic DataBook and have included them below in the Gallery.
Gallery
| Specifications | |
|---|---|
| Brand: | JCPenney |
| Manufacturer: | Matsushita Electric Industrial Co. Ltd. |
| Model: | 2901 |
| Series: | JCPenney |
| Viewable Size: | 15" |
| Input Signals: | RF |
| Native Resolutions: | 240p, 480i |
| Horizontal Scan Range: | 15 kHz |
| Vertical Scan Range: | 60 Hz |
| Formats: | NTSC |
| Aspect: | 4:3 |
| Adjustments: | Internal Potentiometers, External Potentiometers |
| Horz. Output Transistor: | 2SD350 |
| Vertical Output IC: | 2SD199 |
| Jungle IC: | AN321 |
| Focus Type: | Single |
| Tube: | Matsushita (MTC) , 420AB22 |
| Heater Voltage: | 6.3v |
| Deflection: | 90° |
| Mask: |
Slot
|
| Tint: | Light |
| Removable Glare Film: | No |
| Yoke Horz. Resistance: | 1.36 ohm |
| Yoke Vert. Resistance: | 25.5 ohm |
| Speakers: | Mono |
| Chassis: | 855-2069 |
| Dimensions (W/H/D): |
432 x 597 x 406 mm
(17 x 23.5 x 16") |
| Application: | Consumer |
| Cabinet Material: | Plastic |
| Launched: | 1974 |
| MSRP: | 360 USD |
| Country of Manufacture: | Japan |
| Market: | North America |
| Power Standard: | 120v |
| Mounting: | Table Surface (Standard), OEM Stand, Floor Stand |
| Degaussing: | Automatic on Power-on |
| Tag: | Needs Owners Manual |
